

Измерение размера частиц шоколада один из важнейших критериев при производстве шоколадной продукции. Размер частиц какао контролируется на нескольких этапах производства и влияет на такие показатели шоколада как цвет и аромат.
История какао
600 лет до нашей эры Индейцы Майя наслаждались сладостями какао бобов на полуострове Юкатан. С 1300 года Ацтеки на территории города Мехико делали напиток из какао бобов, и описывали его как: мелкомолотый, мягкий, пенный, красноватый, горьковатый, добавляется для смеси с ароматическими специями,ванилью и мёдом диких пчёл.
Шоколад оставался напитком вплоть до 1849 года, когда был произведёна первая шоколадная плитка, которая по нынешним стандартам была не очень вкусная.
Какао-деревья напоминают яблони, но в отличие от яблок, бобы растут прямо на стволе. Каждое дерево круглогодично способно дать 20-30 стручков( Рисунок 1). Каждый стручок содержит 20-40 семян. Из этого получают до 450 грамм шоколада.

Рисунок 1
Производственный процесс
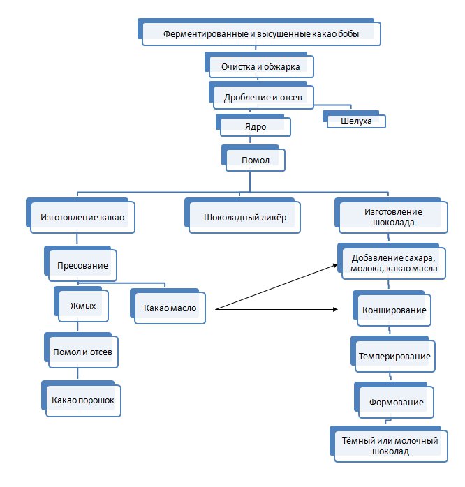
Бобы собирают и ферментируют в течение 5-6 дней в стране произрастания. После доставки продукции на предприятие, бобы жарят 10-115 минут в зависимости от качества. Затем шелуху удаляют с помощью сжатого воздуха. То, что осталось, является сердцевиной боба.
Помол ядра производят в стальных бобовых мельницах или в вертикальных шаровых. Ядро круглое до тех пор, пока нагрев и трение не уменьшит его до тонкой цветной шоколадной массы, известной под названием масса или ликёр. Шоколадный ликёр состоит из 50-58% какао масла и частиц какао с размерами около 100мкм. В зависимости от качества приготовления ликёра его перерабатывают в какао порошок или шоколад.
Какао порошок получают путём удаления около половины какао масла из ликёра, используя тяжёлый пресс. Полученный жмых подвергается затем другому процессу шлифования для получения какао-порошка, который используется в кулинарии. Удалённое какао масло используется в производстве твёрдых шоколадных продуктов, как показано на схеме.

Определение качества конечного продукта
Размер частиц какао порошка влияет на цвет и вкус шоколада. Отрасль относится к «вкусовым ощущениям» как индикатору приемлемости или неприятия. Если частицы слишком большие, то они не будут иметь консистенцию крема. Если частицы слишком маленькие, то вкус будет порошкообразный и известковый. В данном случае диапазон размеров частиц какао является более важным, чем средний размер.
Шоколад для еды делают с добавлением сахара, какао масла и в случае молочного шоколада – молока. Перемешивание называют – конширование. Конширование это процесс, при котором формируется вкус шоколада, кристаллы сахара дополнительно дробят и полируют частицы какао.
В процессе конширования частицы какао уменьшаются со 100 мкм до 18 мкм. Окончательный размер частиц какао и кристаллов сахара, и количество дополнительного какао масла критичен для финального продукта. Длительность конширования варьируется от производства к производству. Для приготовления простых шоколадок для супермаркетов конширование длится всего несколько минут, вкус и консистенция в таком случае получается посредственными. Лучший из европейских шоколадов получают путём конширования продукта до 5 дней.
Темперирование заключительный шаг в приготовлении шоколада. Темперирование это контролируемое нагревание и охлаждение шоколада для получения маленьких, стабильных кристаллов масла. Большинство из нас знакомы с белыми пятнами на шоколаде, который был расплавлен и вновь затвердел. Пятна являются просто больше,чем стабильные кристаллы масла какао.
Методы анализа
На сегодняшний день в России действует ГОСТ Р 54052-2010 «Изделия кондитерские. Методы определения степени измельчения шоколада, шоколадных изделий, полуфабрикатов производства шоколада, какао и глазури». Лазерные анализаторы HORIBA серии LA доказали свою успешность в данном применении.
LA-960 и LA-350 используют для точного контроля процесса производства шоколада. Если частицы слишком большие, то они не будут иметь консистенцию крема.В данном случае диапазон размеров частиц какао является более важной величиной, чем средний размер.
Размер частиц какао порошка после того, как шоколадный ликёр вытопится из боба, получается в районе 100 мкм, после дробления прессованного пирога в какао порошок и после того, как завершится процесс конширования – 18 мкм. В дополнение анализаторы LA-серии могут измерить размеры частиц сахара, так как именно он обламывает частицы какао порошка в процессе конширования.

Рисунок 2 — LA-960
Методы дисперии
Существуют два метода, которые работают при измерении шоколада. Для тестирования конечного продукта необходимо выбрать подходящую десперсную среду, например, какой-либо тип масла. Какао масло растворяется в монобутиловом эфире этиленгликоля, минеральном масле или растительном масле, что позволяет измерить какао порошок и кристаллы сахара.
Второй метод использует температурную пробоподготовку для растапливания какао масла или использует разогретое растительное масло, чтобы приостановить суспендирование сахара и какао порошка в смеси масла какао и растительного масла.
На рисунке 2 представлен новейший анализатор размеров частиц HORIBALA-960с диапазоном измерений от 10 нм до 5 мм
На рисунке 3 представлен компактный анализатор HORIBALA-350 с диапазоном от 100нм до 600 мкм.
На рисунке 4 представленрезультат измерения шоколада, сделанный на анализаторе LA-960.

Рисунок 3 — LA-350

Рисунок 4 — Результат измерения шоколадной глазури на анализаторе La-960
Медиана: 10.4 мкм
D(10%): 5.05мкм
D(90%): 32,2мкм